Documentation for ATIS-Draft-03-00-79

Complex Type: CcAnnouncementInfo

[Table of contents]

Super-types: None
Sub-types: None
Name CcAnnouncementInfo
Used by (from the same schema document) Element ccAnnouncementInfo
Abstract no
XML Instance Representation
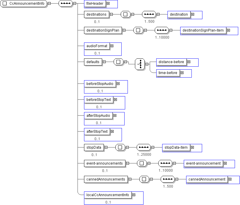
<...>
<fileHeader> CPTLoadFileHeader </fileHeader> [1]
<destinations> [0..1]
Start Sequence [1..500]
<destination> CCDestinationSignMessage </destination> [1]
End Sequence
</destinations>
<destinationSignPlan> [1]
Start Sequence [1..10000]
<destinationSignPlan-item> CCDestinationSignRule </destinationSignPlan-item> [1]
End Sequence
</destinationSignPlan>
<audioFormat> PI-AudioFormat </audioFormat> [0..1]
<defaults> [1]
Start Choice [1]
<distance-before> lrms:Distance </distance-before> [1]
<time-before> CPT-Duration </time-before> [1]
End Choice
</defaults>
<beforeStopAudio> PI-BinaryAudioData </beforeStopAudio> [0..1]
<beforeStopText> PI-DMSMessage </beforeStopText> [0..1]
<afterStopAudio> PI-BinaryAudioData </afterStopAudio> [0..1]
<afterStopText> PI-DMSMessage </afterStopText> [0..1]
<stopData> [0..1]
Start Sequence [1..25000]
<stopData-item> CCStopAnnunciationRecord </stopData-item> [1]
End Sequence
</stopData>
<event-announcements> [0..1]
Start Sequence [1..10000]
<event-announcement> PIEventAnnouncement </event-announcement> [1]
End Sequence
</event-announcements>
<cannedAnnouncements> [1]
Start Sequence [1..500]
<cannedAnnouncement> CCCannedAnnouncementRecord </cannedAnnouncement> [1]
End Sequence
</cannedAnnouncements>
<localCcAnnouncementInfo> local:CcAnnouncementInfo </localCcAnnouncementInfo> [0..1]
</...>
Diagram
h-956766127 h-308342655 h-575805246 h363438366 h1439634298 h1782472735 h-55655728 h-736205876 h-55655728 h-736205876 h-940300531 h-1152614525 h-832777286 h-1144627110
Schema Component Representation
<xs:complexType name="CcAnnouncementInfo">
<xs:sequence>
<xs:element name="fileHeader" type=" CPTLoadFileHeader "/>
<xs:element name="destinations" minOccurs="0">
<xs:complexType>
<xs:sequence minOccurs="1" maxOccurs="500">
<xs:element name="destination" type=" CCDestinationSignMessage "/>
</xs:sequence>
</xs:complexType>
</xs:element>
<xs:element name="destinationSignPlan">
<xs:complexType>
<xs:sequence minOccurs="1" maxOccurs="10000">
<xs:element name="destinationSignPlan-item" type=" CCDestinationSignRule "/>
</xs:sequence>
</xs:complexType>
</xs:element>
<xs:element name="audioFormat" type=" PI-AudioFormat " minOccurs="0"/>
<xs:element name="defaults">
<xs:complexType>
<xs:choice>
<xs:element name="distance-before" type=" lrms:Distance "/>
<xs:element name="time-before" type=" CPT-Duration "/>
</xs:choice>
</xs:complexType>
</xs:element>
<xs:element name="beforeStopAudio" type=" PI-BinaryAudioData " minOccurs="0"/>
<xs:element name="beforeStopText" type=" PI-DMSMessage " minOccurs="0"/>
<xs:element name="afterStopAudio" type=" PI-BinaryAudioData " minOccurs="0"/>
<xs:element name="afterStopText" type=" PI-DMSMessage " minOccurs="0"/>
<xs:element name="stopData" minOccurs="0">
<xs:complexType>
<xs:sequence minOccurs="1" maxOccurs="25000">
<xs:element name="stopData-item" type=" CCStopAnnunciationRecord "/>
</xs:sequence>
</xs:complexType>
</xs:element>
<xs:element name="event-announcements" minOccurs="0">
<xs:complexType>
<xs:sequence minOccurs="1" maxOccurs="10000">
<xs:element name="event-announcement" type=" PIEventAnnouncement "/>
</xs:sequence>
</xs:complexType>
</xs:element>
<xs:element name="cannedAnnouncements">
<xs:complexType>
<xs:sequence minOccurs="1" maxOccurs="500">
<xs:element name="cannedAnnouncement" type=" CCCannedAnnouncementRecord "/>
</xs:sequence>
</xs:complexType>
</xs:element>
<xs:element name="localCcAnnouncementInfo" type=" local:CcAnnouncementInfo " minOccurs="0"/>
</xs:sequence>
</xs:complexType>