Documentation for ATIS-Draft-03-00-79

Complex Type: CPTUnloadFileHeader

[Table of contents]

Super-types: None
Sub-types: None
Name CPTUnloadFileHeader
Used by (from the same schema document) Complex Type CcPTVPerformanceData , Complex Type CcUnloadImages , Complex Type CptFilesToUnload , Complex Type CptUnloadControl , Complex Type CptUnloadControl , Complex Type CptUnloadRequestError , Complex Type FcUnloadData , Complex Type TspEventLogUnload
Abstract no
XML Instance Representation
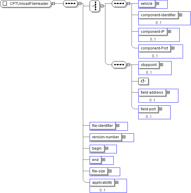
<...>
Start Choice [1]
<vehicle> CPTVehicleIden </vehicle> [1]
<component-identifier> OB-MID </component-identifier> [0..1]
<component-IP> CPT-IP-Address </component-IP> [0..1]
<component-Port> CPT-UDP-TCP-PortNumber </component-Port> [0..1]
<stoppoint> CPTStoppointIden </stoppoint> [0..1]
<field-address> CPT-IP-Address </field-address> [0..1]
<field-port> CPT-UDP-TCP-PortNumber </field-port> [0..1]
End Choice
<file-identifier> CPT-FileIdentifier </file-identifier> [1]
<version-number> CPT-FileVersion </version-number> [1]
<begin> CPT-DateTime </begin> [1]
<end> CPT-DateTime </end> [1]
<file-size> CPT-FileSize </file-size> [1]
<applicability> CPTFileApplicability </applicability> [0..1]
</...>
Diagram
h1471596526 h-199933997 h1940310233 h1843986733 h2146772752 h1940310233 h1843986733 h-1941335664 h1398126929 h1272267302 h1272267302 h-1256047064 h155624903
Schema Component Representation
<xs:complexType name="CPTUnloadFileHeader">
<xs:sequence>
<xs:choice>
<xs:sequence>
<xs:element name="vehicle" type=" CPTVehicleIden "/>
<xs:element name="component-identifier" type=" OB-MID " minOccurs="0"/>
<xs:element name="component-IP" type=" CPT-IP-Address " minOccurs="0"/>
<xs:element name="component-Port" type=" CPT-UDP-TCP-PortNumber " minOccurs="0"/>
</xs:sequence>
<xs:sequence>
<xs:element name="stoppoint" type=" CPTStoppointIden " minOccurs="0"/>
<-- required if a stoppoint -->
<xs:element name="field-address" type=" CPT-IP-Address " minOccurs="0"/>
<xs:element name="field-port" type=" CPT-UDP-TCP-PortNumber " minOccurs="0"/>
</xs:sequence>
</xs:choice>
<xs:element name="file-identifier" type=" CPT-FileIdentifier "/>
<xs:element name="version-number" type=" CPT-FileVersion "/>
<xs:element name="begin" type=" CPT-DateTime "/>
<xs:element name="end" type=" CPT-DateTime "/>
<xs:element name="file-size" type=" CPT-FileSize "/>
<xs:element name="applicability" type=" CPTFileApplicability " minOccurs="0"/>
</xs:sequence>
</xs:complexType>