Documentation for ATIS-Draft-03-00-79

Complex Type: PIPublishedSchedule

[Table of contents]

Super-types: None
Sub-types: None
Name PIPublishedSchedule
Used by (from the same schema document) Complex Type PiPushTextTimetable , Complex Type PiTextTimetable
Abstract no
XML Instance Representation
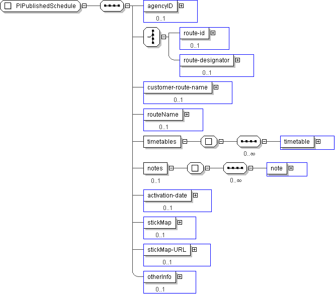
<...>
<agencyID> CPT-AgencyID </agencyID> [0..1]
Start Choice [1]
<route-id> SCH-RouteID </route-id> [0..1]
<route-designator> SCH-RouteDesignator </route-designator> [0..1]
End Choice
<customer-route-name> CPT-Footnote </customer-route-name> [0..1]
<routeName> SCH-RouteName </routeName> [0..1]
<timetables> [1]
Start Sequence [0..*]
<timetable> PIPublishedScheduleTable </timetable> [1]
End Sequence
</timetables>
<notes> [0..1]
Start Sequence [0..*]
<note> SCHNote </note> [1]
End Sequence
</notes>
<activation-date> CPT-Date </activation-date> [0..1]
<stickMap> PI-BinaryImageData </stickMap> [0..1]
<stickMap-URL> CPT-Footnote </stickMap-URL> [0..1]
<otherInfo> CPT-Footnote </otherInfo> [0..1]
</...>
Diagram
h948193899 h1433826986 h-368453949 h-125442069 h-776588166 h1273110247 h1700660229 h-1969881159 h-1122007595 h-125442069 h-125442069
Schema Component Representation
<xs:complexType name="PIPublishedSchedule">
<xs:sequence>
<xs:element name="agencyID" type=" CPT-AgencyID " minOccurs="0"/>
<xs:choice minOccurs="1">
<xs:element name="route-id" type=" SCH-RouteID " minOccurs="0"/>
<xs:element name="route-designator" type=" SCH-RouteDesignator " minOccurs="0"/>
</xs:choice>
<xs:element name="customer-route-name" type=" CPT-Footnote " minOccurs="0"/>
<xs:element name="routeName" type=" SCH-RouteName " minOccurs="0"/>
<xs:element name="timetables">
<xs:complexType>
<xs:sequence minOccurs="0" maxOccurs="unbounded">
<xs:element name="timetable" type=" PIPublishedScheduleTable "/>
</xs:sequence>
</xs:complexType>
</xs:element>
<xs:element name="notes" minOccurs="0">
<xs:complexType>
<xs:sequence minOccurs="0" maxOccurs="unbounded">
<xs:element name="note" type=" SCHNote "/>
</xs:sequence>
</xs:complexType>
</xs:element>
<xs:element name="activation-date" type=" CPT-Date " minOccurs="0"/>
<xs:element name="stickMap" type=" PI-BinaryImageData " minOccurs="0"/>
<xs:element name="stickMap-URL" type=" CPT-Footnote " minOccurs="0"/>
<xs:element name="otherInfo" type=" CPT-Footnote " minOccurs="0"/>
</xs:sequence>
</xs:complexType>