Documentation for ATIS-Draft-03-00-79

Complex Type: SchPatternList

[Table of contents]

Super-types: None
Sub-types: None
Name SchPatternList
Used by (from the same schema document) Element schPatternList
Abstract no
XML Instance Representation
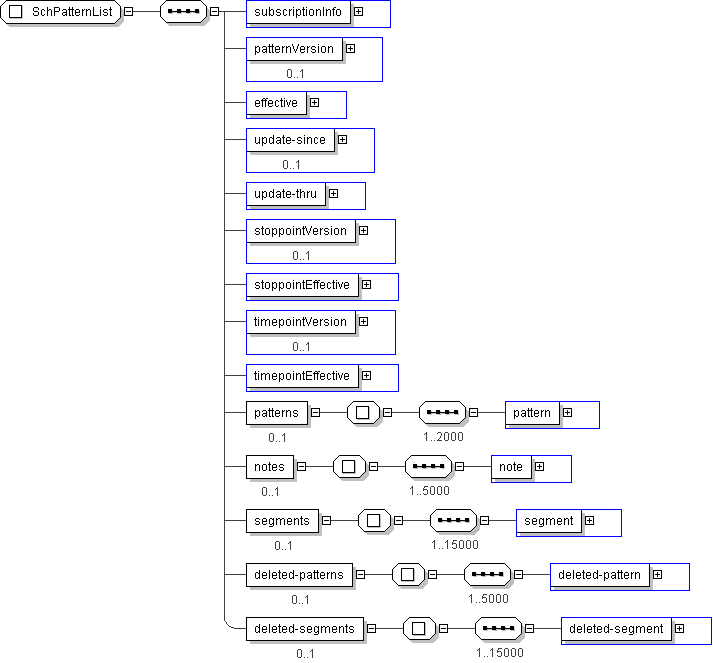
<...>
<subscriptionInfo> CPTSubscriptionHeader </subscriptionInfo> [1]
<patternVersion> SCH-TimetableVersionID </patternVersion> [0..1]
<effective> CPT-DateTime </effective> [1]
<update-since> CPT-DateTime </update-since> [0..1]
<update-thru> CPT-DateTime </update-thru> [1]
<stoppointVersion> CPT-StoppointVersion </stoppointVersion> [0..1]
<stoppointEffective> CPT-DateTime </stoppointEffective> [1]
<timepointVersion> SCH-TimetableVersionID </timepointVersion> [0..1]
<timepointEffective> CPT-DateTime </timepointEffective> [1]
<patterns> [0..1]
Start Sequence [1..2000]
<pattern> SCHPatternInfo </pattern> [1]
End Sequence
</patterns>
<notes> [0..1]
Start Sequence [1..5000]
<note> SCHNoteInfo </note> [1]
End Sequence
</notes>
<segments> [0..1]
Start Sequence [1..15000]
<segment> SCHPatternSegment </segment> [1]
End Sequence
</segments>
<deleted-patterns> [0..1]
Start Sequence [1..5000]
<deleted-pattern> SCHPatternIden </deleted-pattern> [1]
End Sequence
</deleted-patterns>
<deleted-segments> [0..1]
Start Sequence [1..15000]
<deleted-segment> SCHPatternSegmentIden </deleted-segment> [1]
End Sequence
</deleted-segments>
</...>
Diagram
h-527207252 h-337950068 h1272267302 h1272267302 h1272267302 h1258252725 h1272267302 h-337950068 h1272267302 h-1937703701 h-1088073133 h-1742093866 h-1937713343 h122395130
Schema Component Representation
<xs:complexType name="SchPatternList">
<xs:sequence>
<xs:element name="subscriptionInfo" type=" CPTSubscriptionHeader "/>
<xs:element name="patternVersion" type=" SCH-TimetableVersionID " minOccurs="0"/>
<xs:element name="effective" type=" CPT-DateTime "/>
<xs:element name="update-since" type=" CPT-DateTime " minOccurs="0"/>
<xs:element name="update-thru" type=" CPT-DateTime "/>
<xs:element name="stoppointVersion" type=" CPT-StoppointVersion " minOccurs="0"/>
<xs:element name="stoppointEffective" type=" CPT-DateTime "/>
<xs:element name="timepointVersion" type=" SCH-TimetableVersionID " minOccurs="0"/>
<xs:element name="timepointEffective" type=" CPT-DateTime "/>
<xs:element name="patterns" minOccurs="0">
<xs:complexType>
<xs:sequence minOccurs="1" maxOccurs="2000">
<xs:element name="pattern" type=" SCHPatternInfo "/>
</xs:sequence>
</xs:complexType>
</xs:element>
<xs:element name="notes" minOccurs="0">
<xs:complexType>
<xs:sequence minOccurs="1" maxOccurs="5000">
<xs:element name="note" type=" SCHNoteInfo "/>
</xs:sequence>
</xs:complexType>
</xs:element>
<xs:element name="segments" minOccurs="0">
<xs:complexType>
<xs:sequence minOccurs="1" maxOccurs="15000">
<xs:element name="segment" type=" SCHPatternSegment "/>
</xs:sequence>
</xs:complexType>
</xs:element>
<xs:element name="deleted-patterns" minOccurs="0">
<xs:complexType>
<xs:sequence minOccurs="1" maxOccurs="5000">
<xs:element name="deleted-pattern" type=" SCHPatternIden "/>
</xs:sequence>
</xs:complexType>
</xs:element>
<xs:element name="deleted-segments" minOccurs="0">
<xs:complexType>
<xs:sequence minOccurs="1" maxOccurs="15000">
<xs:element name="deleted-segment" type=" SCHPatternSegmentIden "/>
</xs:sequence>
</xs:complexType>
</xs:element>
</xs:sequence>
</xs:complexType>