Documentation for ATIS-Draft-03-00-79

Complex Type: FcFareHealth

[Table of contents]

Super-types: None
Sub-types: None
Name FcFareHealth
Used by (from the same schema document) Element fcFareHealth
Abstract no
XML Instance Representation
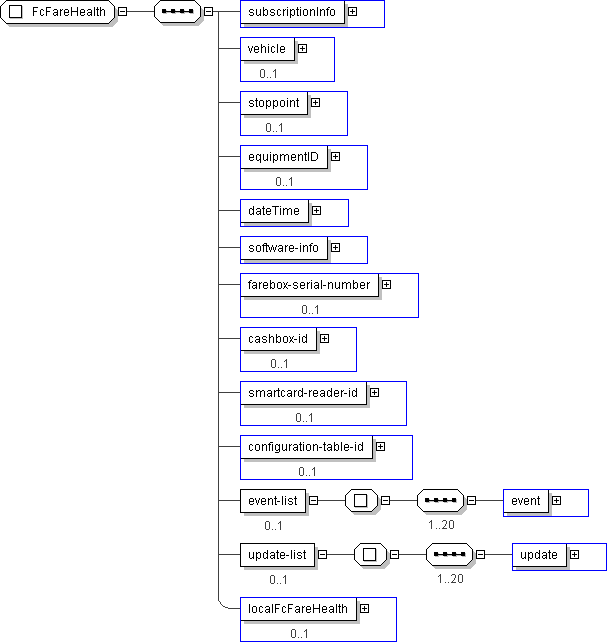
<...>
<subscriptionInfo> CPTSubscriptionHeader </subscriptionInfo> [1]
<vehicle> CPTVehicleIden </vehicle> [0..1]
<stoppoint> CPTStoppointIden </stoppoint> [0..1]
<equipmentID> CPT-SerialNumber </equipmentID> [0..1]
<dateTime> CPT-DateTime </dateTime> [1]
<software-info> OBSWComponent </software-info> [1]
<farebox-serial-number> CPT-SerialNumber </farebox-serial-number> [0..1]
<cashbox-id> CPT-SerialNumber </cashbox-id> [0..1]
<smartcard-reader-id> CPT-SerialNumber </smartcard-reader-id> [0..1]
<configuration-table-id> CPT-FileVersion </configuration-table-id> [0..1]
<event-list> [0..1]
Start Sequence [1..20]
<event> FCComponentEventInstance </event> [1]
End Sequence
</event-list>
<update-list> [0..1]
Start Sequence [1..20]
<update> FCComponentEventStatusReport </update> [1]
End Sequence
</update-list>
<localFcFareHealth> local:FcFareHealth </localFcFareHealth> [0..1]
</...>
Diagram
h-527207252 h1471596526 h2146772752 h-565816472 h1272267302 h745306881 h-565816472 h-565816472 h-565816472 h1398126929 h-1227843116 h-319610491 h1690667468
Schema Component Representation
<xs:complexType name="FcFareHealth">
<xs:sequence>
<xs:element name="subscriptionInfo" type=" CPTSubscriptionHeader "/>
<xs:element name="vehicle" type=" CPTVehicleIden " minOccurs="0"/>
<xs:element name="stoppoint" type=" CPTStoppointIden " minOccurs="0"/>
<xs:element name="equipmentID" type=" CPT-SerialNumber " minOccurs="0"/>
<xs:element name="dateTime" type=" CPT-DateTime "/>
<xs:element name="software-info" type=" OBSWComponent "/>
<xs:element name="farebox-serial-number" type=" CPT-SerialNumber " minOccurs="0"/>
<xs:element name="cashbox-id" type=" CPT-SerialNumber " minOccurs="0"/>
<xs:element name="smartcard-reader-id" type=" CPT-SerialNumber " minOccurs="0"/>
<xs:element name="configuration-table-id" type=" CPT-FileVersion " minOccurs="0"/>
<xs:element name="event-list" minOccurs="0">
<xs:complexType>
<xs:sequence minOccurs="1" maxOccurs="20">
<xs:element name="event" type=" FCComponentEventInstance "/>
</xs:sequence>
</xs:complexType>
</xs:element>
<xs:element name="update-list" minOccurs="0">
<xs:complexType>
<xs:sequence minOccurs="1" maxOccurs="20">
<xs:element name="update" type=" FCComponentEventStatusReport "/>
</xs:sequence>
</xs:complexType>
</xs:element>
<xs:element name="localFcFareHealth" type=" local:FcFareHealth " minOccurs="0"/>
</xs:sequence>
</xs:complexType>