Documentation for ATIS-Draft-03-00-79

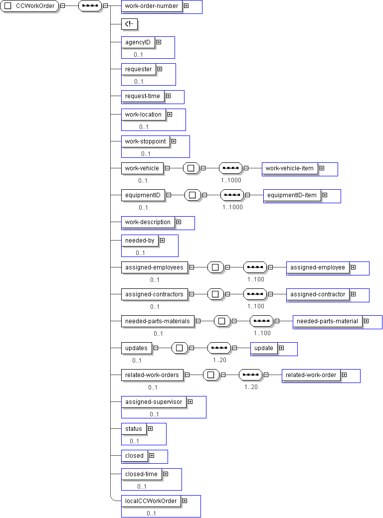
Complex Type: CCWorkOrder

[Table of contents]

Super-types: None
Sub-types: None
Name CCWorkOrder
Used by (from the same schema document) Complex Type CcOpenWorkorder , Complex Type CcOpenWorkOrderAck , Complex Type CcWorkOrderAssign , Complex Type CcWorkOrderUpdate
Abstract no
XML Instance Representation
<...>
<work-order-number> CC-WorkorderNumber </work-order-number> [1]
<agencyID> CPT-AgencyID </agencyID> [0..1]
<requester> CPTEmployeeIden </requester> [0..1]
<request-time> CPT-DateTime </request-time> [1]
<work-location> lrms:GeoLocation </work-location> [0..1]
<work-stoppoint> CPTStoppointIden </work-stoppoint> [0..1]
<work-vehicle> [0..1]
Start Sequence [1..1000]
<work-vehicle-item> CPTVehicleIden </work-vehicle-item> [1]
End Sequence
</work-vehicle>
<equipmentID> [0..1]
Start Sequence [1..1000]
<equipmentID-item> CPT-SerialNumber </equipmentID-item> [1]
End Sequence
</equipmentID>
<work-description> CPT-Footnote </work-description> [1]
<needed-by> CPT-DateTime </needed-by> [0..1]
<assigned-employees> [0..1]
Start Sequence [1..100]
<assigned-employee> CPTAssignedEmployee </assigned-employee> [1]
End Sequence
</assigned-employees>
<assigned-contractors> [0..1]
Start Sequence [1..100]
<assigned-contractor> CPTAssignedContractor </assigned-contractor> [1]
End Sequence
</assigned-contractors>
<needed-parts-materials> [0..1]
Start Sequence [1..100]
<needed-parts-material> CPTNeededSupplies </needed-parts-material> [1]
End Sequence
</needed-parts-materials>
<updates> [0..1]
Start Sequence [1..20]
<update> CCWOUpdate </update> [1]
End Sequence
</updates>
<related-work-orders> [0..1]
Start Sequence [1..20]
<related-work-order> CC-WorkorderNumber </related-work-order> [1]
End Sequence
</related-work-orders>
<assigned-supervisor> CPTAssignedEmployee </assigned-supervisor> [0..1]
<status> CPT-Footnote </status> [0..1]
<closed> CPT-Boolean </closed> [1]
<closed-time> CPT-DateTime </closed-time> [0..1]
<localCCWorkOrder> local:CCWorkOrder </localCCWorkOrder> [0..1]
</...>
Diagram
h-537011682 h948193899 h-1303246092 h1272267302 h-542031743 h2146772752 h1471596526 h-565816472 h-125442069 h1272267302 h1516519870 h1837889925 h1983092804 h295777350 h-537011682 h1516519870 h-125442069 h325016637 h1272267302 h320273592
Schema Component Representation
<xs:complexType name="CCWorkOrder">
<xs:sequence>
<xs:element name="work-order-number" type=" CC-WorkorderNumber "/>
<-- blank if unassigned -->
<xs:element name="agencyID" type=" CPT-AgencyID " minOccurs="0"/>
<xs:element name="requester" type=" CPTEmployeeIden " minOccurs="0"/>
<xs:element name="request-time" type=" CPT-DateTime "/>
<xs:element name="work-location" type=" lrms:GeoLocation " minOccurs="0"/>
<xs:element name="work-stoppoint" type=" CPTStoppointIden " minOccurs="0"/>
<xs:element name="work-vehicle" minOccurs="0">
<xs:complexType>
<xs:sequence minOccurs="1" maxOccurs="1000">
<xs:element name="work-vehicle-item" type=" CPTVehicleIden "/>
</xs:sequence>
</xs:complexType>
</xs:element>
<xs:element name="equipmentID" minOccurs="0">
<xs:complexType>
<xs:sequence minOccurs="1" maxOccurs="1000">
<xs:element name="equipmentID-item" type=" CPT-SerialNumber "/>
</xs:sequence>
</xs:complexType>
</xs:element>
<xs:element name="work-description" type=" CPT-Footnote "/>
<xs:element name="needed-by" type=" CPT-DateTime " minOccurs="0"/>
<xs:element name="assigned-employees" minOccurs="0">
<xs:complexType>
<xs:sequence minOccurs="1" maxOccurs="100">
<xs:element name="assigned-employee" type=" CPTAssignedEmployee "/>
</xs:sequence>
</xs:complexType>
</xs:element>
<xs:element name="assigned-contractors" minOccurs="0">
<xs:complexType>
<xs:sequence minOccurs="1" maxOccurs="100">
<xs:element name="assigned-contractor" type=" CPTAssignedContractor "/>
</xs:sequence>
</xs:complexType>
</xs:element>
<xs:element name="needed-parts-materials" minOccurs="0">
<xs:complexType>
<xs:sequence minOccurs="1" maxOccurs="100">
<xs:element name="needed-parts-material" type=" CPTNeededSupplies "/>
</xs:sequence>
</xs:complexType>
</xs:element>
<xs:element name="updates" minOccurs="0">
<xs:complexType>
<xs:sequence minOccurs="1" maxOccurs="20">
<xs:element name="update" type=" CCWOUpdate "/>
</xs:sequence>
</xs:complexType>
</xs:element>
<xs:element name="related-work-orders" minOccurs="0">
<xs:complexType>
<xs:sequence minOccurs="1" maxOccurs="20">
<xs:element name="related-work-order" type=" CC-WorkorderNumber "/>
</xs:sequence>
</xs:complexType>
</xs:element>
<xs:element name="assigned-supervisor" type=" CPTAssignedEmployee " minOccurs="0"/>
<xs:element name="status" type=" CPT-Footnote " minOccurs="0"/>
<xs:element name="closed" type=" CPT-Boolean "/>
<xs:element name="closed-time" type=" CPT-DateTime " minOccurs="0"/>
<xs:element name="localCCWorkOrder" type=" local:CCWorkOrder " minOccurs="0"/>
</xs:sequence>
</xs:complexType>