Documentation for ATIS-Draft-03-00-79

Complex Type: SchRouteSchedule

[Table of contents]

Super-types: None
Sub-types: None
Name SchRouteSchedule
Used by (from the same schema document) Element schRouteSchedule
Abstract no
XML Instance Representation
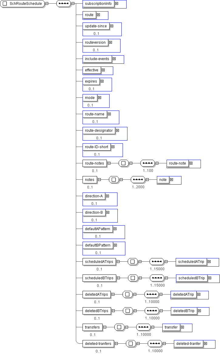
<...>
<subscriptionInfo> CPTSubscriptionHeader </subscriptionInfo> [1]
<route> SCHRouteIden </route> [1]
<update-since> CPT-DateTime </update-since> [0..1]
<routeversion> SCH-TimetableVersionID </routeversion> [0..1]
<include-events> CPT-Boolean </include-events> [1]
<effective> CPT-DateTime </effective> [1]
<expires> CPT-DateTime </expires> [0..1]
<mode> CPT-Mode </mode> [0..1]
<route-name> SCH-RouteName </route-name> [0..1]
<route-designator> SCH-RouteDesignator </route-designator> [0..1]
<route-ID-short> CC-RouteIDShort </route-ID-short> [0..1]
<route-notes> [0..1]
Start Sequence [1..100]
<route-note> SCHNoteIden </route-note> [1]
End Sequence
</route-notes>
<notes> [0..1]
Start Sequence [1..2000]
<note> SCHNoteInfo </note> [1]
End Sequence
</notes>
<direction-A> SCH-RouteDirectionName </direction-A> [0..1]
<direction-B> SCH-RouteDirectionName </direction-B> [0..1]
<defaultAPattern> SCHPatternIden </defaultAPattern> [0..1]
<defaultBPattern> SCHPatternIden </defaultBPattern> [0..1]
<scheduledATrips> [0..1]
Start Sequence [1..15000]
<scheduledATrip> SCHTripInfo </scheduledATrip> [1]
End Sequence
</scheduledATrips>
<scheduledBTrips> [0..1]
Start Sequence [1..15000]
<scheduledBTrip> SCHTripInfo </scheduledBTrip> [1]
End Sequence
</scheduledBTrips>
<deletedATrips> [0..1]
Start Sequence [1..10000]
<deletedATrip> SCHTripIden </deletedATrip> [1]
End Sequence
</deletedATrips>
<deletedBTrips> [0..1]
Start Sequence [1..10000]
<deletedBTrip> SCHTripIden </deletedBTrip> [1]
End Sequence
</deletedBTrips>
<transfers> [0..1]
Start Sequence [1..10000]
<transfer> SCHTransferInfo </transfer> [1]
End Sequence
</transfers>
<deleted-tranfers> [0..1]
Start Sequence [1..10000]
<deleted-tranfer> SCH-TransferID </deleted-tranfer> [1]
End Sequence
</deleted-tranfers>
</...>
Diagram
h-527207252 h-963684166 h1272267302 h-337950068 h325016637 h1272267302 h1272267302 h-1969600082 h-776588166 h-368453949 h-1505486048 h-1088082775 h-1088073133 h-998956645 h-998956645 h-1937713343 h-1937713343 h-1158363898 h-1158363898 h-1158373540 h-1158373540 h-1864223668 h-928279808
Schema Component Representation
<xs:complexType name="SchRouteSchedule">
<xs:sequence>
<xs:element name="subscriptionInfo" type=" CPTSubscriptionHeader "/>
<xs:element name="route" type=" SCHRouteIden "/>
<xs:element name="update-since" type=" CPT-DateTime " minOccurs="0"/>
<xs:element name="routeversion" type=" SCH-TimetableVersionID " minOccurs="0"/>
<xs:element name="include-events" type=" CPT-Boolean "/>
<xs:element name="effective" type=" CPT-DateTime "/>
<xs:element name="expires" type=" CPT-DateTime " minOccurs="0"/>
<xs:element name="mode" type=" CPT-Mode " minOccurs="0"/>
<xs:element name="route-name" type=" SCH-RouteName " minOccurs="0"/>
<xs:element name="route-designator" type=" SCH-RouteDesignator " minOccurs="0"/>
<xs:element name="route-ID-short" type=" CC-RouteIDShort " minOccurs="0"/>
<xs:element name="route-notes" minOccurs="0">
<xs:complexType>
<xs:sequence minOccurs="1" maxOccurs="100">
<xs:element name="route-note" type=" SCHNoteIden "/>
</xs:sequence>
</xs:complexType>
</xs:element>
<xs:element name="notes" minOccurs="0">
<xs:complexType>
<xs:sequence minOccurs="1" maxOccurs="2000">
<xs:element name="note" type=" SCHNoteInfo "/>
</xs:sequence>
</xs:complexType>
</xs:element>
<xs:element name="direction-A" type=" SCH-RouteDirectionName " minOccurs="0"/>
<xs:element name="direction-B" type=" SCH-RouteDirectionName " minOccurs="0"/>
<xs:element name="defaultAPattern" type=" SCHPatternIden " minOccurs="0"/>
<xs:element name="defaultBPattern" type=" SCHPatternIden " minOccurs="0"/>
<xs:element name="scheduledATrips" minOccurs="0">
<xs:complexType>
<xs:sequence minOccurs="1" maxOccurs="15000">
<xs:element name="scheduledATrip" type=" SCHTripInfo "/>
</xs:sequence>
</xs:complexType>
</xs:element>
<xs:element name="scheduledBTrips" minOccurs="0">
<xs:complexType>
<xs:sequence minOccurs="1" maxOccurs="15000">
<xs:element name="scheduledBTrip" type=" SCHTripInfo "/>
</xs:sequence>
</xs:complexType>
</xs:element>
<xs:element name="deletedATrips" minOccurs="0">
<xs:complexType>
<xs:sequence minOccurs="1" maxOccurs="10000">
<xs:element name="deletedATrip" type=" SCHTripIden "/>
</xs:sequence>
</xs:complexType>
</xs:element>
<xs:element name="deletedBTrips" minOccurs="0">
<xs:complexType>
<xs:sequence minOccurs="1" maxOccurs="10000">
<xs:element name="deletedBTrip" type=" SCHTripIden "/>
</xs:sequence>
</xs:complexType>
</xs:element>
<xs:element name="transfers" minOccurs="0">
<xs:complexType>
<xs:sequence minOccurs="1" maxOccurs="10000">
<xs:element name="transfer" type=" SCHTransferInfo "/>
</xs:sequence>
</xs:complexType>
</xs:element>
<xs:element name="deleted-tranfers" minOccurs="0">
<xs:complexType>
<xs:sequence minOccurs="1" maxOccurs="10000">
<xs:element name="deleted-tranfer" type=" SCH-TransferID "/>
</xs:sequence>
</xs:complexType>
</xs:element>
</xs:sequence>
</xs:complexType>