complexType tcip:CptBadLoadRequest
diagram
namespace http://www.TCIP-Adopted-03-00-01
children bad-Request reason
used by
element tcip:cptBadLoadRequest
source <xs:complexType name="CptBadLoadRequest">
 
<xs:sequence>
   
<xs:element name="bad-Request" type="CPTLoadFileHeader"/>
   
<!-- specifies the bad request, -->
   
<xs:element name="reason" type="CPT-LoadStopReason"/>
 
</xs:sequence>
</xs:complexType>

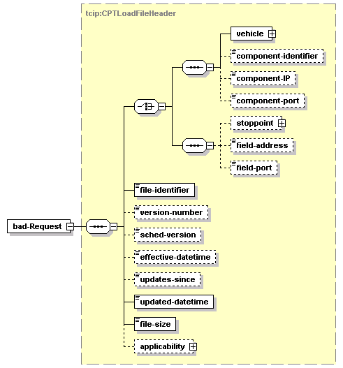
element tcip:CptBadLoadRequest/bad-Request
diagram
type tcip:CPTLoadFileHeader
properties
isRef 0
content complex
children vehicle component-identifier component-IP component-port stoppoint field-address field-port file-identifier version-number sched-version effective-datetime updates-since updated-datetime file-size applicability
source <xs:element name="bad-Request" type="CPTLoadFileHeader"/>

element tcip:CptBadLoadRequest/reason
diagram
type tcip:CPT-LoadStopReason
properties
isRef 0
content simple
source <xs:element name="reason" type="CPT-LoadStopReason"/>


XML Schema documentation generated by
XMLSpy Schema Editor http://www.altova.com/xmlspy