Documentation for ATIS-Draft-03-00-79

Complex Type: GridPointSequence

[Table of contents]

Super-types: None
Sub-types: None
Name GridPointSequence
Used by (from the same schema document) Complex Type Grid
Abstract no
XML Instance Representation
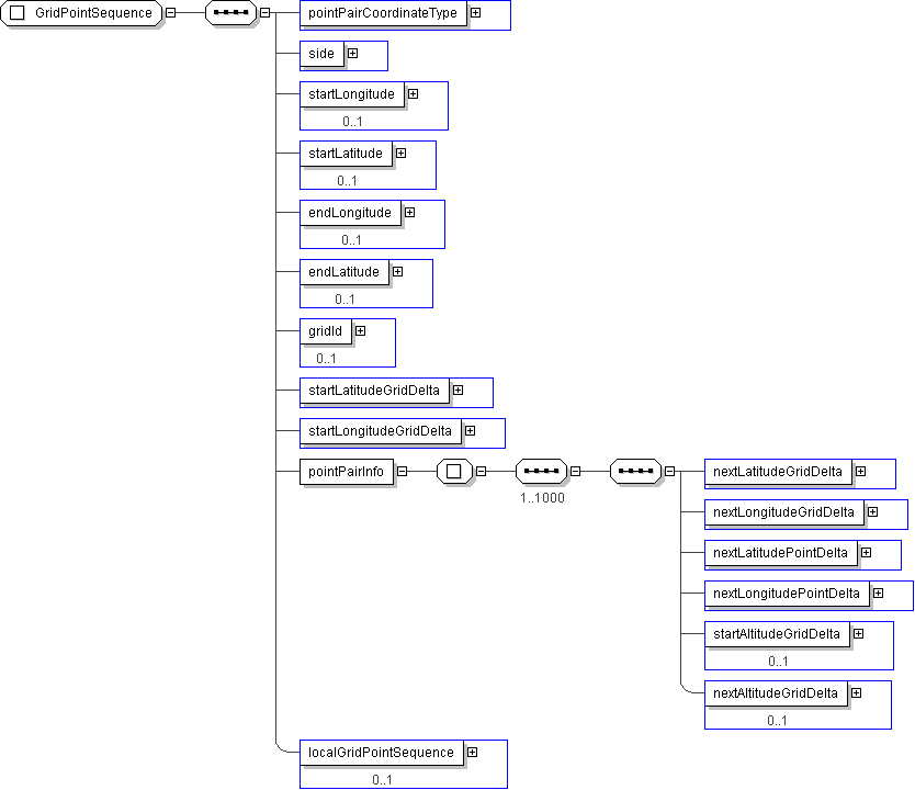
<...>
<pointPairCoordinateType> GridPointPairCoordinateType </pointPairCoordinateType> [1]
<side> Side </side> [1]
<startLongitude> GridPointLongitude </startLongitude> [0..1]
<startLatitude> GridPointLatitude </startLatitude> [0..1]
<endLongitude> GridPointLongitude </endLongitude> [0..1]
<endLatitude> GridPointLatitude </endLatitude> [0..1]
<gridId> Int-index8 </gridId> [0..1]
<startLatitudeGridDelta> GridPointLatLonDelta </startLatitudeGridDelta> [1]
<startLongitudeGridDelta> GridPointLatLonDelta </startLongitudeGridDelta> [1]
<pointPairInfo> [1]
Start Sequence [1..1000]
<nextLatitudeGridDelta> GridPointLatLonDelta </nextLatitudeGridDelta> [1]
<nextLongitudeGridDelta> GridPointLatLonDelta </nextLongitudeGridDelta> [1]
<nextLatitudePointDelta> GridLatLonPointDelta </nextLatitudePointDelta> [1]
<nextLongitudePointDelta> GridLatLonPointDelta </nextLongitudePointDelta> [1]
<startAltitudeGridDelta> GridAltitudeDelta </startAltitudeGridDelta> [0..1]
<nextAltitudeGridDelta> GridAltitudeDelta </nextAltitudeGridDelta> [0..1]
End Sequence
</pointPairInfo>
<localGridPointSequence> local:GridPointSequence </localGridPointSequence> [0..1]
</...>
Diagram
h-1110808015 h518385500 h-847519702 h52271761 h-847519702 h52271761 h-1832156279 h-1219389017 h-1219389017 h-1219389017 h-1219389017 h1773461951 h1773461951 h-1193698645 h-1193698645 h-1453169178
Schema Component Representation
<xs:complexType name="GridPointSequence">
<xs:sequence>
<xs:element name="pointPairCoordinateType" type=" GridPointPairCoordinateType "/>
<xs:element name="side" type=" Side "/>
<xs:element name="startLongitude" type=" GridPointLongitude " minOccurs="0"/>
<xs:element name="startLatitude" type=" GridPointLatitude " minOccurs="0"/>
<xs:element name="endLongitude" type=" GridPointLongitude " minOccurs="0"/>
<xs:element name="endLatitude" type=" GridPointLatitude " minOccurs="0"/>
<xs:element name="gridId" type=" Int-index8 " minOccurs="0"/>
<xs:element name="startLatitudeGridDelta" type=" GridPointLatLonDelta "/>
<xs:element name="startLongitudeGridDelta" type=" GridPointLatLonDelta "/>
<xs:element name="pointPairInfo">
<xs:complexType>
<xs:sequence minOccurs="1" maxOccurs="1000">
<xs:sequence>
<xs:element name="nextLatitudeGridDelta" type=" GridPointLatLonDelta "/>
<xs:element name="nextLongitudeGridDelta" type=" GridPointLatLonDelta "/>
<xs:element name="nextLatitudePointDelta" type=" GridLatLonPointDelta "/>
<xs:element name="nextLongitudePointDelta" type=" GridLatLonPointDelta "/>
<xs:element name="startAltitudeGridDelta" type=" GridAltitudeDelta " minOccurs="0"/>
<xs:element name="nextAltitudeGridDelta" type=" GridAltitudeDelta " minOccurs="0"/>
</xs:sequence>
</xs:sequence>
</xs:complexType>
</xs:element>
<xs:element name="localGridPointSequence" type=" local:GridPointSequence " minOccurs="0"/>
</xs:sequence>
</xs:complexType>