Documentation for ATIS-Draft-03-00-79

Simple Type: Side

[Table of contents]

Super-types: None
Sub-types: None
Name Side
Used by (from the same schema document) Complex Type LinearReference , Complex Type AddressLink , Complex Type AddressLink , Complex Type AddressPoint , Complex Type CrossStreetsLink , Complex Type CrossStreetsPoint , Complex Type GridPoint , Complex Type GridPointPair , Complex Type GridPointSequence
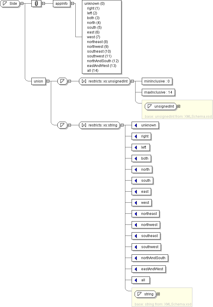
Content
  • Union of following types:
    • Locally defined type:
      • Base XSD Type: unsignedInt
      • 0 <= value <= 14
    • Locally defined type:
      • Base XSD Type: string
      • value comes from list: {'unknown'|'right'|'left'|'both'|'north'|'south'|'east'|'west'|'northeast'|'northwest'|'southeast'|'southwest'|'northAndSouth'|'eastAndWest'|'all'}
Application Data unknown (0) right (1) left (2) both (3) north (4) south (5) east (6) west (7) northeast (8) northwest (9) southeast (10) southwest (11) northAndSouth (12) eastAndWest (13) all (14)
Diagram
Schema Component Representation
<xs:simpleType name="Side">
<xs:union>
<xs:simpleType>
<xs:restriction base=" xs:unsignedInt ">
<xs:minInclusive value="0"/>
<xs:maxInclusive value="14"/>
</xs:restriction>
</xs:simpleType>
<xs:simpleType>
<xs:restriction base=" xs:string ">
<xs:enumeration value="unknown"/>
<xs:enumeration value="right"/>
<xs:enumeration value="left"/>
<xs:enumeration value="both"/>
<xs:enumeration value="north"/>
<xs:enumeration value="south"/>
<xs:enumeration value="east"/>
<xs:enumeration value="west"/>
<xs:enumeration value="northeast"/>
<xs:enumeration value="northwest"/>
<xs:enumeration value="southeast"/>
<xs:enumeration value="southwest"/>
<xs:enumeration value="northAndSouth"/>
<xs:enumeration value="eastAndWest"/>
<xs:enumeration value="all"/>
</xs:restriction>
</xs:simpleType>
</xs:union>
</xs:simpleType>