Documentation for ATIS-Draft-03-00-79

Complex Type: SpatialObject

[Table of contents]

Super-types: None
Sub-types: None
Name SpatialObject
Used by (from the same schema document) Complex Type LocationReference
Abstract no
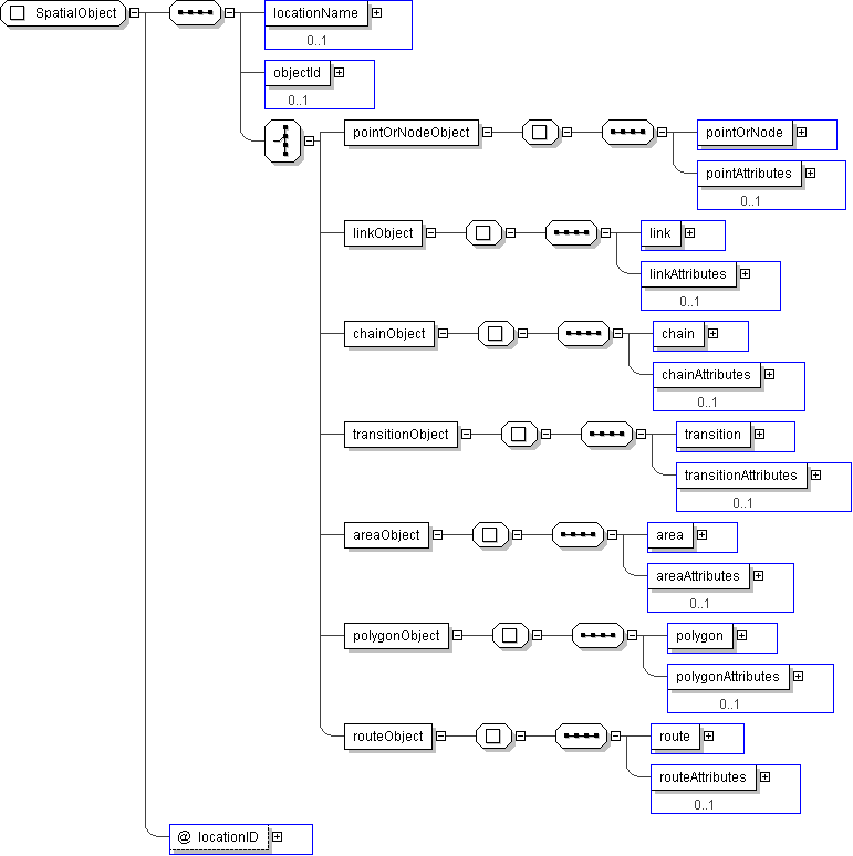
XML Instance Representation
<...
locationID=" String-index64 [0..1]">
<locationName> Text-name255 </locationName> [0..1]
<objectId> IdType </objectId> [0..1]
Start Choice [1]
<pointOrNodeObject> [1]
<pointOrNode> PointLocation </pointOrNode> [1]
<pointAttributes> Attributes </pointAttributes> [0..1]
</pointOrNodeObject>
<linkObject> [1]
<link> LinkLocation </link> [1]
<linkAttributes> Attributes </linkAttributes> [0..1]
</linkObject>
<chainObject> [1]
<chain> Chain </chain> [1]
<chainAttributes> Attributes </chainAttributes> [0..1]
</chainObject>
<transitionObject> [1]
<transition> Transition </transition> [1]
<transitionAttributes> Attributes </transitionAttributes> [0..1]
</transitionObject>
<areaObject> [1]
<area> AreaLocation </area> [1]
<areaAttributes> Attributes </areaAttributes> [0..1]
</areaObject>
<polygonObject> [1]
<polygon> Polygon </polygon> [1]
<polygonAttributes> Attributes </polygonAttributes> [0..1]
</polygonObject>
<routeObject> [1]
<route> RouteLocation </route> [1]
<routeAttributes> Attributes </routeAttributes> [0..1]
</routeObject>
End Choice
</...>
Diagram
h-1187766196 h-339103814 h-1282069248 h-1417190500 h-639215916 h-1417190500 h-1124727460 h-1417190500 h747972506 h-1417190500 h1611478119 h-1417190500 h332351765 h-1417190500 h-1794522951 h-1417190500 h-568134375
Schema Component Representation
<xs:complexType name="SpatialObject">
<xs:sequence>
<xs:element name="locationName" type=" Text-name255 " minOccurs="0"/>
<xs:element name="objectId" type=" IdType " minOccurs="0"/>
<xs:choice>
<xs:element name="pointOrNodeObject">
<xs:complexType>
<xs:sequence>
<xs:element name="pointOrNode" type=" PointLocation "/>
<xs:element name="pointAttributes" type=" Attributes " minOccurs="0"/>
</xs:sequence>
</xs:complexType>
</xs:element>
<xs:element name="linkObject">
<xs:complexType>
<xs:sequence>
<xs:element name="link" type=" LinkLocation "/>
<xs:element name="linkAttributes" type=" Attributes " minOccurs="0"/>
</xs:sequence>
</xs:complexType>
</xs:element>
<xs:element name="chainObject">
<xs:complexType>
<xs:sequence>
<xs:element name="chain" type=" Chain "/>
<xs:element name="chainAttributes" type=" Attributes " minOccurs="0"/>
</xs:sequence>
</xs:complexType>
</xs:element>
<xs:element name="transitionObject">
<xs:complexType>
<xs:sequence>
<xs:element name="transition" type=" Transition "/>
<xs:element name="transitionAttributes" type=" Attributes " minOccurs="0"/>
</xs:sequence>
</xs:complexType>
</xs:element>
<xs:element name="areaObject">
<xs:complexType>
<xs:sequence>
<xs:element name="area" type=" AreaLocation "/>
<xs:element name="areaAttributes" type=" Attributes " minOccurs="0"/>
</xs:sequence>
</xs:complexType>
</xs:element>
<xs:element name="polygonObject">
<xs:complexType>
<xs:sequence>
<xs:element name="polygon" type=" Polygon "/>
<xs:element name="polygonAttributes" type=" Attributes " minOccurs="0"/>
</xs:sequence>
</xs:complexType>
</xs:element>
<xs:element name="routeObject">
<xs:complexType>
<xs:sequence>
<xs:element name="route" type=" RouteLocation "/>
<xs:element name="routeAttributes" type=" Attributes " minOccurs="0"/>
</xs:sequence>
</xs:complexType>
</xs:element>
</xs:choice>
</xs:sequence>
<xs:attribute name="locationID" type=" String-index64 "/>
</xs:complexType>