Documentation for ATIS-Draft-03-00-79

Complex Type: CCDetourRecord

[Table of contents]

Super-types: None
Sub-types: None
Name CCDetourRecord
Used by (from the same schema document) Complex Type CcNotifyDetour
Abstract no
XML Instance Representation
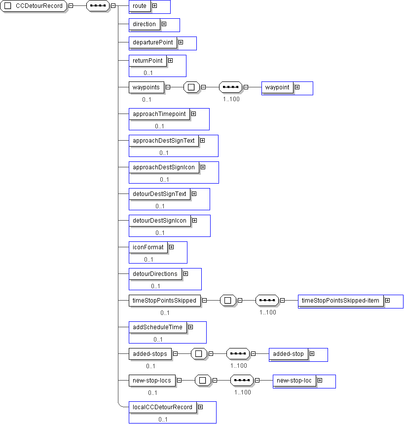
<...>
<route> SCHRouteIden </route> [1]
<direction> SCH-RouteDirectionName </direction> [1]
<departurePoint> lrms:GeoLocation </departurePoint> [1]
<returnPoint> lrms:GeoLocation </returnPoint> [0..1]
<waypoints> [0..1]
Start Sequence [1..100]
<waypoint> lrms:GeoLocation </waypoint> [1]
End Sequence
</waypoints>
<approachTimepoint> SCHTimepointIden </approachTimepoint> [0..1]
<approachDestSignText> PI-DMSMessage </approachDestSignText> [0..1]
<approachDestSignIcon> PI-BinaryImageData </approachDestSignIcon> [0..1]
<detourDestSignText> PI-DMSMessage </detourDestSignText> [0..1]
<detourDestSignIcon> PI-BinaryImageData </detourDestSignIcon> [0..1]
<iconFormat> PI-GraphicFormat </iconFormat> [0..1]
<detourDirections> CPT-Footnote </detourDirections> [0..1]
<timeStopPointsSkipped> [0..1]
Start Sequence [1..100]
<timeStopPointsSkipped-item> SCHTimeStoppoint </timeStopPointsSkipped-item> [1]
End Sequence
</timeStopPointsSkipped>
<addScheduleTime> CPT-Duration </addScheduleTime> [0..1]
<added-stops> [0..1]
Start Sequence [1..100]
<added-stop> CPTStoppointIden </added-stop> [1]
End Sequence
</added-stops>
<new-stop-locs> [0..1]
Start Sequence [1..100]
<new-stop-loc> lrms:GeoLocation </new-stop-loc> [1]
End Sequence
</new-stop-locs>
<localCCDetourRecord> local:CCDetourRecord </localCCDetourRecord> [0..1]
</...>
Diagram
h-963684166 h-998956645 h-542031743 h-542031743 h-542031743 h1668863444 h-736205876 h-1122007595 h-736205876 h-1122007595 h558168688 h-125442069 h-540658738 h1782472735 h2146772752 h-542031743 h-1555967953
Schema Component Representation
<xs:complexType name="CCDetourRecord">
<xs:sequence>
<xs:element name="route" type=" SCHRouteIden "/>
<xs:element name="direction" type=" SCH-RouteDirectionName "/>
<xs:element name="departurePoint" type=" lrms:GeoLocation "/>
<xs:element name="returnPoint" type=" lrms:GeoLocation " minOccurs="0"/>
<xs:element name="waypoints" minOccurs="0">
<xs:complexType>
<xs:sequence minOccurs="1" maxOccurs="100">
<xs:element name="waypoint" type=" lrms:GeoLocation "/>
</xs:sequence>
</xs:complexType>
</xs:element>
<xs:element name="approachTimepoint" type=" SCHTimepointIden " minOccurs="0"/>
<xs:element name="approachDestSignText" type=" PI-DMSMessage " minOccurs="0"/>
<xs:element name="approachDestSignIcon" type=" PI-BinaryImageData " minOccurs="0"/>
<xs:element name="detourDestSignText" type=" PI-DMSMessage " minOccurs="0"/>
<xs:element name="detourDestSignIcon" type=" PI-BinaryImageData " minOccurs="0"/>
<xs:element name="iconFormat" type=" PI-GraphicFormat " minOccurs="0"/>
<xs:element name="detourDirections" type=" CPT-Footnote " minOccurs="0"/>
<xs:element name="timeStopPointsSkipped" minOccurs="0">
<xs:complexType>
<xs:sequence minOccurs="1" maxOccurs="100">
<xs:element name="timeStopPointsSkipped-item" type=" SCHTimeStoppoint "/>
</xs:sequence>
</xs:complexType>
</xs:element>
<xs:element name="addScheduleTime" type=" CPT-Duration " minOccurs="0"/>
<xs:element name="added-stops" minOccurs="0">
<xs:complexType>
<xs:sequence minOccurs="1" maxOccurs="100">
<xs:element name="added-stop" type=" CPTStoppointIden "/>
</xs:sequence>
</xs:complexType>
</xs:element>
<xs:element name="new-stop-locs" minOccurs="0">
<xs:complexType>
<xs:sequence minOccurs="1" maxOccurs="100">
<xs:element name="new-stop-loc" type=" lrms:GeoLocation "/>
</xs:sequence>
</xs:complexType>
</xs:element>
<xs:element name="localCCDetourRecord" type=" local:CCDetourRecord " minOccurs="0"/>
</xs:sequence>
</xs:complexType>