Documentation for ATIS-Draft-03-00-79

Complex Type: FCAllowedTransferRecord

[Table of contents]

Super-types: None
Sub-types: None
Name FCAllowedTransferRecord
Used by (from the same schema document) Complex Type FcFareDataPush , Complex Type FcFareLoadData , Complex Type FCValidationError
Abstract no
XML Instance Representation
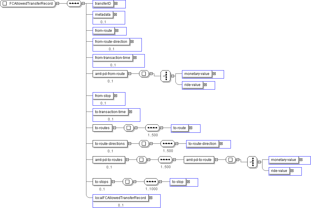
<...>
<transferID> SCH-TransferID </transferID> [1]
<metadata> CPTRowMetaData </metadata> [0..1]
<from-route> SCHRouteIden </from-route> [1]
<from-route-direction> SCH-RouteDirectionName </from-route-direction> [0..1]
<from-transaction-time> CPT-DateTime </from-transaction-time> [0..1]
<amt-pd-from-route> [0..1]
Start Choice [1]
<monetary-value> FC-FareCost </monetary-value> [1]
<ride-value> FC-RideValue </ride-value> [1]
End Choice
</amt-pd-from-route>
<from-stop> CPTStoppointIden </from-stop> [0..1]
<to-transaction-time> CPT-DateTime </to-transaction-time> [0..1]
<to-routes> [1]
Start Sequence [1..500]
<to-route> SCHRouteIden </to-route> [1]
End Sequence
</to-routes>
<to-route-directions> [0..1]
Start Sequence [1..500]
<to-route-direction> SCH-RouteDirectionName </to-route-direction> [1]
End Sequence
</to-route-directions>
<amt-pd-to-routes> [0..1]
Start Sequence [1..500]
<amt-pd-to-route> [1]
Start Choice [1]
<monetary-value> FC-FareCost </monetary-value> [1]
<ride-value> FC-RideValue </ride-value> [1]
End Choice
</amt-pd-to-route>
End Sequence
</amt-pd-to-routes>
<to-stops> [0..1]
Start Sequence [1..1000]
<to-stop> CPTStoppointIden </to-stop> [1]
End Sequence
</to-stops>
<localFCAllowedTransferRecord> local:FCAllowedTransferRecord </localFCAllowedTransferRecord> [0..1]
</...>
Diagram
h-928279808 h1503432423 h-963684166 h-998956645 h1272267302 h1698922182 h-1848049906 h2146772752 h1272267302 h-963684166 h-998956645 h1698922182 h-1848049906 h2146772752 h-725348062
Schema Component Representation
<xs:complexType name="FCAllowedTransferRecord">
<xs:sequence>
<xs:element name="transferID" type=" SCH-TransferID "/>
<xs:element name="metadata" type=" CPTRowMetaData " minOccurs="0"/>
<xs:element name="from-route" type=" SCHRouteIden "/>
<xs:element name="from-route-direction" type=" SCH-RouteDirectionName " minOccurs="0"/>
<xs:element name="from-transaction-time" type=" CPT-DateTime " minOccurs="0"/>
<xs:element name="amt-pd-from-route" minOccurs="0">
<xs:complexType>
<xs:choice>
<xs:element name="monetary-value" type=" FC-FareCost "/>
<xs:element name="ride-value" type=" FC-RideValue "/>
</xs:choice>
</xs:complexType>
</xs:element>
<xs:element name="from-stop" type=" CPTStoppointIden " minOccurs="0"/>
<xs:element name="to-transaction-time" type=" CPT-DateTime " minOccurs="0"/>
<xs:element name="to-routes">
<xs:complexType>
<xs:sequence minOccurs="1" maxOccurs="500">
<xs:element name="to-route" type=" SCHRouteIden "/>
</xs:sequence>
</xs:complexType>
</xs:element>
<xs:element name="to-route-directions" minOccurs="0">
<xs:complexType>
<xs:sequence minOccurs="1" maxOccurs="500">
<xs:element name="to-route-direction" type=" SCH-RouteDirectionName "/>
</xs:sequence>
</xs:complexType>
</xs:element>
<xs:element name="amt-pd-to-routes" minOccurs="0">
<xs:complexType>
<xs:sequence minOccurs="1" maxOccurs="500">
<xs:element name="amt-pd-to-route">
<xs:complexType>
<xs:choice>
<xs:element name="monetary-value" type=" FC-FareCost "/>
<xs:element name="ride-value" type=" FC-RideValue "/>
</xs:choice>
</xs:complexType>
</xs:element>
</xs:sequence>
</xs:complexType>
</xs:element>
<xs:element name="to-stops" minOccurs="0">
<xs:complexType>
<xs:sequence minOccurs="1" maxOccurs="1000">
<xs:element name="to-stop" type=" CPTStoppointIden "/>
</xs:sequence>
</xs:complexType>
</xs:element>
<xs:element name="localFCAllowedTransferRecord" type=" local:FCAllowedTransferRecord " minOccurs="0"/>
</xs:sequence>
</xs:complexType>