Documentation for ATIS-Draft-03-00-79

Complex Type: FcFareLoadData

[Table of contents]

Super-types: None
Sub-types: None
Name FcFareLoadData
Used by (from the same schema document) Element fcFareLoadData
Abstract no
XML Instance Representation
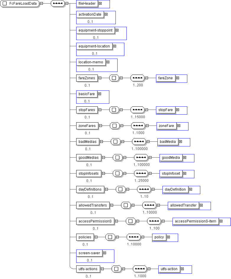
<...>
<fileHeader> CPTLoadFileHeader </fileHeader> [1]
<activationDate> CPT-Date </activationDate> [0..1]
<equipment-stoppoint> CPTStoppointIden </equipment-stoppoint> [0..1]
<equipment-location> lrms:GeoLocation </equipment-location> [0..1]
<location-memo> CPT-Footnote </location-memo> [0..1]
<fareZones> [0..1]
Start Sequence [1..200]
<fareZone> FCFareZoneDefinition </fareZone> [1]
End Sequence
</fareZones>
<basicFare> FCFareDefinitionRecord </basicFare> [0..1]
<stopFares> [0..1]
Start Sequence [1..15000]
<stopFare> FCFareDefinitionRecord </stopFare> [1]
End Sequence
</stopFares>
<zoneFares> [0..1]
Start Sequence [1..1000]
<zoneFare> FCFareDefinitionRecord </zoneFare> [1]
End Sequence
</zoneFares>
<badMedias> [0..1]
Start Sequence [1..100000]
<badMedia> FCFareMediaPair </badMedia> [1]
End Sequence
</badMedias>
<goodMedias> [0..1]
Start Sequence [1..100000]
<goodMedia> FCFareMediaPair </goodMedia> [1]
End Sequence
</goodMedias>
<stopInfosets> [0..1]
Start Sequence [1..25000]
<stopInfoset> CPTStoppoint </stopInfoset> [1]
End Sequence
</stopInfosets>
<dayDefinitions> [0..1]
Start Sequence [1..10]
<dayDefinition> FCDayDefinition </dayDefinition> [1]
End Sequence
</dayDefinitions>
<allowedTransfers> [0..1]
Start Sequence [1..10000]
<allowedTransfer> FCAllowedTransferRecord </allowedTransfer> [1]
End Sequence
</allowedTransfers>
<accessPermissionS> [0..1]
Start Sequence [1..100]
<accessPermissionS-item> FCFareboxAccessPermission </accessPermissionS-item> [1]
End Sequence
</accessPermissionS>
<policies> [0..1]
Start Sequence [1..10000]
<policy> FCFarePolicyRecord </policy> [1]
End Sequence
</policies>
<screen-saver> CC-ExecutableSoftware </screen-saver> [0..1]
<utfs-actions> [0..1]
Start Sequence [1..1000]
<utfs-action> FCActionListEntryUTFS </utfs-action> [1]
End Sequence
</utfs-actions>
</...>
Diagram
h-956766127 h-1969881159 h2146772752 h-542031743 h-125442069 h-1305842321 h-1071558956 h-1071558956 h-1071558956 h702186382 h702186382 h-1499379220 h1097987405 h-725348062 h-975494898 h1154368371 h1995370361 h200011336
Schema Component Representation
<xs:complexType name="FcFareLoadData">
<xs:sequence>
<xs:element name="fileHeader" type=" CPTLoadFileHeader "/>
<xs:element name="activationDate" type=" CPT-Date " minOccurs="0"/>
<xs:element name="equipment-stoppoint" type=" CPTStoppointIden " minOccurs="0"/>
<xs:element name="equipment-location" type=" lrms:GeoLocation " minOccurs="0"/>
<xs:element name="location-memo" type=" CPT-Footnote " minOccurs="0"/>
<xs:element name="fareZones" minOccurs="0">
<xs:complexType>
<xs:sequence minOccurs="1" maxOccurs="200">
<xs:element name="fareZone" type=" FCFareZoneDefinition "/>
</xs:sequence>
</xs:complexType>
</xs:element>
<xs:element name="basicFare" type=" FCFareDefinitionRecord " minOccurs="0"/>
<xs:element name="stopFares" minOccurs="0">
<xs:complexType>
<xs:sequence minOccurs="1" maxOccurs="15000">
<xs:element name="stopFare" type=" FCFareDefinitionRecord "/>
</xs:sequence>
</xs:complexType>
</xs:element>
<xs:element name="zoneFares" minOccurs="0">
<xs:complexType>
<xs:sequence minOccurs="1" maxOccurs="1000">
<xs:element name="zoneFare" type=" FCFareDefinitionRecord "/>
</xs:sequence>
</xs:complexType>
</xs:element>
<xs:element name="badMedias" minOccurs="0">
<xs:complexType>
<xs:sequence minOccurs="1" maxOccurs="100000">
<xs:element name="badMedia" type=" FCFareMediaPair "/>
</xs:sequence>
</xs:complexType>
</xs:element>
<xs:element name="goodMedias" minOccurs="0">
<xs:complexType>
<xs:sequence minOccurs="1" maxOccurs="100000">
<xs:element name="goodMedia" type=" FCFareMediaPair "/>
</xs:sequence>
</xs:complexType>
</xs:element>
<xs:element name="stopInfosets" minOccurs="0">
<xs:complexType>
<xs:sequence minOccurs="1" maxOccurs="25000">
<xs:element name="stopInfoset" type=" CPTStoppoint "/>
</xs:sequence>
</xs:complexType>
</xs:element>
<xs:element name="dayDefinitions" minOccurs="0">
<xs:complexType>
<xs:sequence minOccurs="1" maxOccurs="10">
<xs:element name="dayDefinition" type=" FCDayDefinition "/>
</xs:sequence>
</xs:complexType>
</xs:element>
<xs:element name="allowedTransfers" minOccurs="0">
<xs:complexType>
<xs:sequence minOccurs="1" maxOccurs="10000">
<xs:element name="allowedTransfer" type=" FCAllowedTransferRecord "/>
</xs:sequence>
</xs:complexType>
</xs:element>
<xs:element name="accessPermissionS" minOccurs="0">
<xs:complexType>
<xs:sequence minOccurs="1" maxOccurs="100">
<xs:element name="accessPermissionS-item" type=" FCFareboxAccessPermission "/>
</xs:sequence>
</xs:complexType>
</xs:element>
<xs:element name="policies" minOccurs="0">
<xs:complexType>
<xs:sequence minOccurs="1" maxOccurs="10000">
<xs:element name="policy" type=" FCFarePolicyRecord "/>
</xs:sequence>
</xs:complexType>
</xs:element>
<xs:element name="screen-saver" type=" CC-ExecutableSoftware " minOccurs="0"/>
<xs:element name="utfs-actions" minOccurs="0">
<xs:complexType>
<xs:sequence minOccurs="1" maxOccurs="1000">
<xs:element name="utfs-action" type=" FCActionListEntryUTFS "/>
</xs:sequence>
</xs:complexType>
</xs:element>
</xs:sequence>
</xs:complexType>