Documentation for ATIS-Draft-03-00-79

Complex Type: CPTStoppoint

[Table of contents]

Super-types: None
Sub-types: None
Name CPTStoppoint
Used by (from the same schema document) Complex Type CptStoppointList , Complex Type CptStoppointsFile , Complex Type FcFareDataPush , Complex Type FcFareLoadData , Complex Type PINearestStop
Abstract no
XML Instance Representation
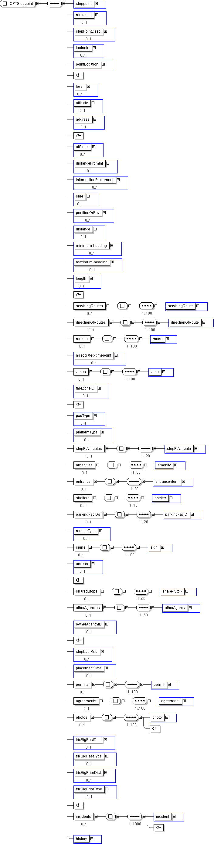
<...>
<stoppoint> CPTStoppointIden </stoppoint> [1]
<metadata> CPTRowMetaData </metadata> [0..1]
<stopPointDesc> CPT-StoppointDescription </stopPointDesc> [0..1]
<footnote> CPT-Footnote </footnote> [0..1]
<pointLocation> lrms:GeoLocation </pointLocation> [1]
<level> lrms:VerticalLevel </level> [0..1]
<altitude> lrms:Height </altitude> [0..1]
<address> lrms:AddressPoint </address> [0..1]
<atStreet> lrms:StreetInfo </atStreet> [0..1]
<distanceFromInt> lrms:Distance </distanceFromInt> [0..1]
<intersectionPlacement> CPT-StopPlacement </intersectionPlacement> [0..1]
<side> lrms:Side </side> [0..1]
<positionOrBay> CPT-GenericCounter </positionOrBay> [0..1]
<distance> lrms:Distance </distance> [0..1]
<minimum-heading> lrms:Angle </minimum-heading> [0..1]
<maximum-heading> lrms:Angle </maximum-heading> [0..1]
<length> lrms:Distance </length> [0..1]
<servicingRoutes> [0..1]
Start Sequence [1..100]
<servicingRoute> SCHRouteIden </servicingRoute> [1]
End Sequence
</servicingRoutes>
<directionOfRoutes> [0..1]
Start Sequence [1..100]
<directionOfRoute> lrms:Direction </directionOfRoute> [1]
End Sequence
</directionOfRoutes>
<modes> [0..1]
Start Sequence [1..100]
<mode> CPT-Mode </mode> [1]
End Sequence
</modes>
<associated-timepoint> SCHTimepointIden </associated-timepoint> [0..1]
<zones> [0..1]
Start Sequence [1..100]
<zone> PIServiceZoneIden </zone> [1]
End Sequence
</zones>
<fareZoneID> FCFareZoneIden </fareZoneID> [0..1]
<padType> CPT-PadType </padType> [0..1]
<platformType> CPT-PlatformType </platformType> [0..1]
<stopPtAttributes> [0..1]
Start Sequence [1..20]
<stopPtAttribute> CPT-StoppointAttribute </stopPtAttribute> [1]
End Sequence
</stopPtAttributes>
<amenities> [0..1]
Start Sequence [1..50]
<amenity> PIAmenityIden </amenity> [1]
End Sequence
</amenities>
<entrance> [0..1]
Start Sequence [1..20]
<entrance-item> CPT-StoppointPortal </entrance-item> [1]
End Sequence
</entrance>
<shelters> [0..1]
Start Sequence [1..10]
<shelter> CPTShelterIden </shelter> [1]
End Sequence
</shelters>
<parkingFacIDs> [0..1]
Start Sequence [1..20]
<parkingFacID> PI-ParkingFacID </parkingFacID> [1]
End Sequence
</parkingFacIDs>
<markerType> PI-MarkerType </markerType> [0..1]
<signs> [0..1]
Start Sequence [1..100]
<sign> PIStaticSign </sign> [1]
End Sequence
</signs>
<access> PI-ADAAccess </access> [0..1]
<sharedStops> [0..1]
Start Sequence [1..50]
<sharedStop> CPTStoppointIden </sharedStop> [1]
End Sequence
</sharedStops>
<otherAgencies> [0..1]
Start Sequence [1..50]
<otherAgency> CPT-AgencyID </otherAgency> [1]
End Sequence
</otherAgencies>
<ownerAgencyID> CPT-AgencyID </ownerAgencyID> [0..1]
<stopLastMod> CPT-Date </stopLastMod> [0..1]
<placementDate> CPT-Date </placementDate> [0..1]
<permits> [0..1]
Start Sequence [1..100]
<permit> CPT-Footnote </permit> [1]
End Sequence
</permits>
<agreements> [0..1]
Start Sequence [1..100]
<agreement> CPT-Footnote </agreement> [1]
End Sequence
</agreements>
<photos> [0..1]
Start Sequence [1..100]
<photo> CPTPhotograph </photo> [1]
End Sequence
</photos>
<trfcSigPastDist> lrms:Distance </trfcSigPastDist> [0..1]
<trfcSigPastType> CPT-TrafficSignalType </trfcSigPastType> [0..1]
<trfcSigPriorDist> lrms:Distance </trfcSigPriorDist> [0..1]
<trfcSigPriorType> CPT-TrafficSignalType </trfcSigPriorType> [0..1]
<incidents> [0..1]
Start Sequence [1..1000]
<incident> IMIncidentIden </incident> [1]
End Sequence
</incidents>
<history> CPT-Footnote </history> [1]
</...>
Diagram
h2146772752 h1503432423 h-177989031 h-125442069 h-542031743 h324657481 h-366201364 h851402497 h1398024598 h1439634298 h1118361944 h518385500 h240005744 h1439634298 h-1126389906 h-1126389906 h1439634298 h-963684166 h364081306 h-1969600082 h1668863444 h506659239 h-306856928 h-546495870 h-494022824 h-579718087 h1408387423 h-1230328849 h1758097703 h-1170457158 h-953182525 h1728161033 h132004243 h2146772752 h948193899 h948193899 h-1969881159 h-1969881159 h-125442069 h-125442069 h787327742 h1439634298 h1796464052 h1439634298 h1796464052 h-1971041825 h-125442069
Schema Component Representation
<xs:complexType name="CPTStoppoint">
<xs:sequence>
<xs:element name="stoppoint" type=" CPTStoppointIden "/>
<xs:element name="metadata" type=" CPTRowMetaData " minOccurs="0"/>
<xs:element name="stopPointDesc" type=" CPT-StoppointDescription " minOccurs="0"/>
<xs:element name="footnote" type=" CPT-Footnote " minOccurs="0"/>
<xs:element name="pointLocation" type=" lrms:GeoLocation "/>
<-- OPTIONAL location information -->
<xs:element name="level" type=" lrms:VerticalLevel " minOccurs="0"/>
<xs:element name="altitude" type=" lrms:Height " minOccurs="0"/>
<xs:element name="address" type=" lrms:AddressPoint " minOccurs="0"/>
<-- includes on street -->
<xs:element name="atStreet" type=" lrms:StreetInfo " minOccurs="0"/>
<xs:element name="distanceFromInt" type=" lrms:Distance " minOccurs="0"/>
<xs:element name="intersectionPlacement" type=" CPT-StopPlacement " minOccurs="0"/>
<xs:element name="side" type=" lrms:Side " minOccurs="0"/>
<xs:element name="positionOrBay" type=" CPT-GenericCounter " minOccurs="0"/>
<xs:element name="distance" type=" lrms:Distance " minOccurs="0"/>
<xs:element name="minimum-heading" type=" lrms:Angle " minOccurs="0"/>
<xs:element name="maximum-heading" type=" lrms:Angle " minOccurs="0"/>
<xs:element name="length" type=" lrms:Distance " minOccurs="0"/>
<-- length of the stoppoint along street end of OPTIONAL location information OPTIONAL service information -->
<xs:element name="servicingRoutes" minOccurs="0">
<xs:complexType>
<xs:sequence minOccurs="1" maxOccurs="100">
<xs:element name="servicingRoute" type=" SCHRouteIden "/>
</xs:sequence>
</xs:complexType>
</xs:element>
<xs:element name="directionOfRoutes" minOccurs="0">
<xs:complexType>
<xs:sequence minOccurs="1" maxOccurs="100">
<xs:element name="directionOfRoute" type=" lrms:Direction "/>
</xs:sequence>
</xs:complexType>
</xs:element>
<xs:element name="modes" minOccurs="0">
<xs:complexType>
<xs:sequence minOccurs="1" maxOccurs="100">
<xs:element name="mode" type=" CPT-Mode "/>
</xs:sequence>
</xs:complexType>
</xs:element>
<xs:element name="associated-timepoint" type=" SCHTimepointIden " minOccurs="0"/>
<xs:element name="zones" minOccurs="0">
<xs:complexType>
<xs:sequence minOccurs="1" maxOccurs="100">
<xs:element name="zone" type=" PIServiceZoneIden "/>
</xs:sequence>
</xs:complexType>
</xs:element>
<xs:element name="fareZoneID" type=" FCFareZoneIden " minOccurs="0"/>
<-- end of OPTIONAL service information OPTIONAL facility information -->
<xs:element name="padType" type=" CPT-PadType " minOccurs="0"/>
<xs:element name="platformType" type=" CPT-PlatformType " minOccurs="0"/>
<xs:element name="stopPtAttributes" minOccurs="0">
<xs:complexType>
<xs:sequence minOccurs="1" maxOccurs="20">
<xs:element name="stopPtAttribute" type=" CPT-StoppointAttribute "/>
</xs:sequence>
</xs:complexType>
</xs:element>
<xs:element name="amenities" minOccurs="0">
<xs:complexType>
<xs:sequence minOccurs="1" maxOccurs="50">
<xs:element name="amenity" type=" PIAmenityIden "/>
</xs:sequence>
</xs:complexType>
</xs:element>
<xs:element name="entrance" minOccurs="0">
<xs:complexType>
<xs:sequence minOccurs="1" maxOccurs="20">
<xs:element name="entrance-item" type=" CPT-StoppointPortal "/>
</xs:sequence>
</xs:complexType>
</xs:element>
<xs:element name="shelters" minOccurs="0">
<xs:complexType>
<xs:sequence minOccurs="1" maxOccurs="10">
<xs:element name="shelter" type=" CPTShelterIden "/>
</xs:sequence>
</xs:complexType>
</xs:element>
<xs:element name="parkingFacIDs" minOccurs="0">
<xs:complexType>
<xs:sequence minOccurs="1" maxOccurs="20">
<xs:element name="parkingFacID" type=" PI-ParkingFacID "/>
</xs:sequence>
</xs:complexType>
</xs:element>
<xs:element name="markerType" type=" PI-MarkerType " minOccurs="0"/>
<xs:element name="signs" minOccurs="0">
<xs:complexType>
<xs:sequence minOccurs="1" maxOccurs="100">
<xs:element name="sign" type=" PIStaticSign "/>
</xs:sequence>
</xs:complexType>
</xs:element>
<xs:element name="access" type=" PI-ADAAccess " minOccurs="0"/>
<-- end of OPTIONAL facility information OPTIONAL sharing agency information -->
<xs:element name="sharedStops" minOccurs="0">
<xs:complexType>
<xs:sequence minOccurs="1" maxOccurs="50">
<xs:element name="sharedStop" type=" CPTStoppointIden "/>
</xs:sequence>
</xs:complexType>
</xs:element>
<xs:element name="otherAgencies" minOccurs="0">
<xs:complexType>
<xs:sequence minOccurs="1" maxOccurs="50">
<xs:element name="otherAgency" type=" CPT-AgencyID "/>
</xs:sequence>
</xs:complexType>
</xs:element>
<xs:element name="ownerAgencyID" type=" CPT-AgencyID " minOccurs="0"/>
<-- end of sharing agency information OPTIONAL construction information -->
<xs:element name="stopLastMod" type=" CPT-Date " minOccurs="0"/>
<xs:element name="placementDate" type=" CPT-Date " minOccurs="0"/>
<xs:element name="permits" minOccurs="0">
<xs:complexType>
<xs:sequence minOccurs="1" maxOccurs="100">
<xs:element name="permit" type=" CPT-Footnote "/>
</xs:sequence>
</xs:complexType>
</xs:element>
<xs:element name="agreements" minOccurs="0">
<xs:complexType>
<xs:sequence minOccurs="1" maxOccurs="100">
<xs:element name="agreement" type=" CPT-Footnote "/>
</xs:sequence>
</xs:complexType>
</xs:element>
<xs:element name="photos" minOccurs="0">
<xs:complexType>
<xs:sequence minOccurs="1" maxOccurs="100">
<xs:element name="photo" type=" CPTPhotograph "/>
<-- end of OPTIONAL construction information OPTIONAL signal information -->
</xs:sequence>
</xs:complexType>
</xs:element>
<xs:element name="trfcSigPastDist" type=" lrms:Distance " minOccurs="0"/>
<xs:element name="trfcSigPastType" type=" CPT-TrafficSignalType " minOccurs="0"/>
<xs:element name="trfcSigPriorDist" type=" lrms:Distance " minOccurs="0"/>
<xs:element name="trfcSigPriorType" type=" CPT-TrafficSignalType " minOccurs="0"/>
<-- end of OPTIONAL signal information OPTIONAL incident information -->
<xs:element name="incidents" minOccurs="0">
<xs:complexType>
<xs:sequence minOccurs="1" maxOccurs="1000">
<xs:element name="incident" type=" IMIncidentIden "/>
<-- end of OPTIONAL incident information OPTIONAL history information -->
</xs:sequence>
</xs:complexType>
</xs:element>
<xs:element name="history" type=" CPT-Footnote "/>
</xs:sequence>
</xs:complexType>