Documentation for ATIS-Draft-03-00-79

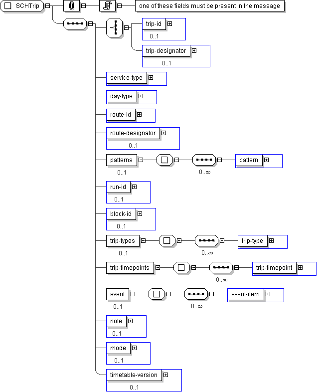
Complex Type: SCHTrip

[Table of contents]

Super-types: None
Sub-types: None
Name SCHTrip
Used by (from the same schema document) Complex Type PIPublishedScheduleTable
Abstract no
Documentation one of these fields must be present in the message
XML Instance Representation
<...>
Start Choice [1]
<trip-id> SCH-TripID </trip-id> [0..1]
<trip-designator> SCH-TripDesignator </trip-designator> [0..1]
End Choice
<service-type> SCH-ServiceType </service-type> [1]
<day-type> SCH-DayType </day-type> [1]
<route-id> SCH-RouteID </route-id> [1]
<route-designator> SCH-RouteDesignator </route-designator> [0..1]
<patterns> [0..1]
Start Sequence [0..*]
<pattern> SCH-PatternID </pattern> [1]
End Sequence
</patterns>
<run-id> SCH-RunID </run-id> [0..1]
<block-id> SCH-BlockID </block-id> [0..1]
<trip-types> [0..1]
Start Sequence [0..*]
<trip-type> SCH-TripType </trip-type> [1]
End Sequence
</trip-types>
<trip-timepoints> [1]
Start Sequence [0..*]
<trip-timepoint> SCHTripTimepoint </trip-timepoint> [1]
End Sequence
</trip-timepoints>
<event> [0..1]
Start Sequence [0..*]
<event-item> SCHEvent </event-item> [1]
End Sequence
</event>
<note> SCH-NoteID </note> [0..1]
<mode> CPT-Mode </mode> [0..1]
<timetable-version> SCH-TimetableVersionID </timetable-version> [0..1]
</...>
Diagram
h937203130 h-1809324589 h1368546837 h1495630460 h1433826986 h-368453949 h-972607311 h1275404268 h26740718 h-1290542023 h-241184373 h1172742375 h762974791 h-1969600082 h-337950068
Schema Component Representation
<xs:complexType name="SCHTrip">
<xs:sequence>
<xs:choice minOccurs="1">
<xs:element name="trip-id" type=" SCH-TripID " minOccurs="0"/>
<xs:element name="trip-designator" type=" SCH-TripDesignator " minOccurs="0"/>
</xs:choice>
<xs:element name="service-type" type=" SCH-ServiceType "/>
<xs:element name="day-type" type=" SCH-DayType "/>
<xs:element name="route-id" type=" SCH-RouteID "/>
<xs:element name="route-designator" type=" SCH-RouteDesignator " minOccurs="0"/>
<xs:element name="patterns" minOccurs="0">
<xs:complexType>
<xs:sequence minOccurs="0" maxOccurs="unbounded">
<xs:element name="pattern" type=" SCH-PatternID "/>
</xs:sequence>
</xs:complexType>
</xs:element>
<xs:element name="run-id" type=" SCH-RunID " minOccurs="0"/>
<xs:element name="block-id" type=" SCH-BlockID " minOccurs="0"/>
<xs:element name="trip-types" minOccurs="0">
<xs:complexType>
<xs:sequence minOccurs="0" maxOccurs="unbounded">
<xs:element name="trip-type" type=" SCH-TripType "/>
</xs:sequence>
</xs:complexType>
</xs:element>
<xs:element name="trip-timepoints">
<xs:complexType>
<xs:sequence minOccurs="0" maxOccurs="unbounded">
<xs:element name="trip-timepoint" type=" SCHTripTimepoint "/>
</xs:sequence>
</xs:complexType>
</xs:element>
<xs:element name="event" minOccurs="0">
<xs:complexType>
<xs:sequence minOccurs="0" maxOccurs="unbounded">
<xs:element name="event-item" type=" SCHEvent "/>
</xs:sequence>
</xs:complexType>
</xs:element>
<xs:element name="note" type=" SCH-NoteID " minOccurs="0"/>
<xs:element name="mode" type=" CPT-Mode " minOccurs="0"/>
<xs:element name="timetable-version" type=" SCH-TimetableVersionID " minOccurs="0"/>
</xs:sequence>
</xs:complexType>