Documentation for ATIS-Draft-03-00-79

Complex Type: IMIncident

[Table of contents]

Super-types: None
Sub-types: None
Name IMIncident
Used by (from the same schema document) Complex Type ImCommandIncidentResponse , Complex Type ImIncidentUpdate , Complex Type ImInitialIncidentReport , Complex Type IMIncidentInfo
Abstract no
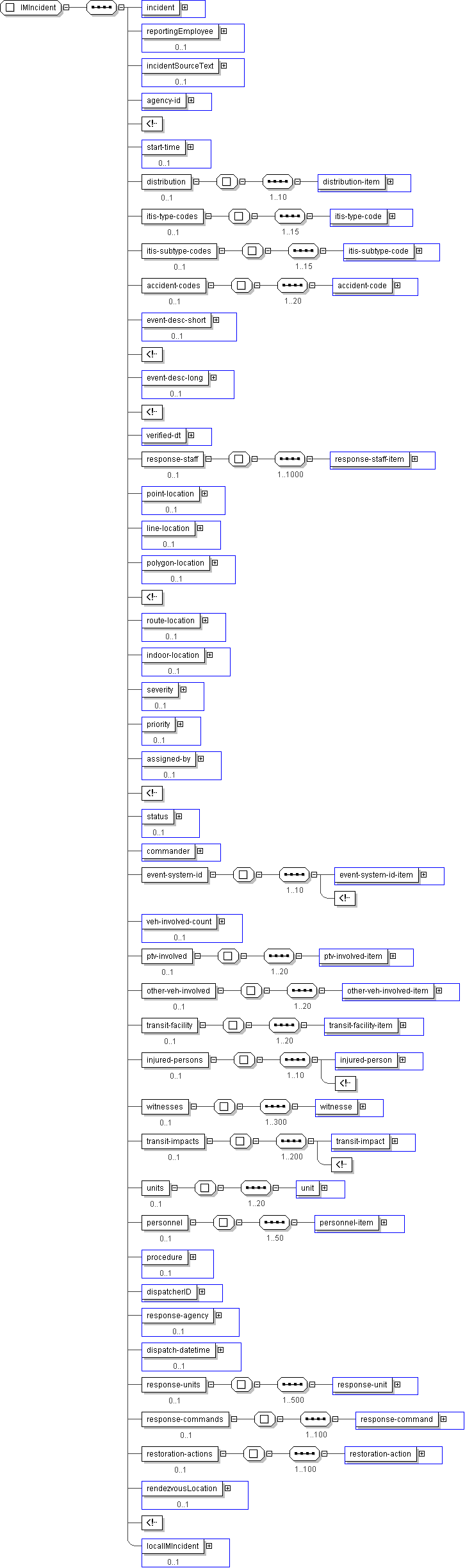
XML Instance Representation
<...>
<incident> IMIncidentIden </incident> [1]
<reportingEmployee> CPTEmployeeIden </reportingEmployee> [0..1]
<incidentSourceText> CPT-Footnote </incidentSourceText> [0..1]
<agency-id> CPT-AgencyID </agency-id> [1]
<start-time> CPT-DateTime </start-time> [0..1]
<distribution> [0..1]
Start Sequence [1..10]
<distribution-item> IM-IncidentDistribution </distribution-item> [1]
End Sequence
</distribution>
<itis-type-codes> [0..1]
Start Sequence [1..15]
<itis-type-code> itis:ITIScodes </itis-type-code> [1]
End Sequence
</itis-type-codes>
<itis-subtype-codes> [0..1]
Start Sequence [1..15]
<itis-subtype-code> itis:ITIScodes </itis-subtype-code> [1]
End Sequence
</itis-subtype-codes>
<accident-codes> [0..1]
Start Sequence [1..20]
<accident-code> IM-AccidentCode </accident-code> [1]
End Sequence
</accident-codes>
<event-desc-short> IM-IncidentDescShort </event-desc-short> [0..1]
<event-desc-long> IM-IncidentDescLong </event-desc-long> [0..1]
<verified-dt> CPT-DateTime </verified-dt> [1]
<response-staff> [0..1]
Start Sequence [1..1000]
<response-staff-item> IM-ResponseEmployeeID </response-staff-item> [1]
End Sequence
</response-staff>
<point-location> SPPoint </point-location> [0..1]
<line-location> SPLink </line-location> [0..1]
<polygon-location> SPPolygon </polygon-location> [0..1]
<route-location> atis:Route </route-location> [0..1]
<indoor-location> SPInteriorLocation </indoor-location> [0..1]
<severity> CPT-SeverityLevel </severity> [0..1]
<priority> CPT-PriorityLevel </priority> [0..1]
<assigned-by> CPTEmployeeIden </assigned-by> [0..1]
<status> IM-IncidentStatus </status> [0..1]
<commander> IM-ResponseEmployeeID </commander> [1]
<event-system-id> [1]
Start Sequence [1..10]
<event-system-id-item> IM-EventIDSystem </event-system-id-item> [1]
End Sequence
</event-system-id>
<veh-involved-count> CPT-GenericCounter </veh-involved-count> [0..1]
<ptv-involved> [0..1]
Start Sequence [1..20]
<ptv-involved-item> IMPTVehicleInvolved </ptv-involved-item> [1]
End Sequence
</ptv-involved>
<other-veh-involved> [0..1]
Start Sequence [1..20]
<other-veh-involved-item> IM-OtherVehicleInvolvedID </other-veh-involved-item> [1]
End Sequence
</other-veh-involved>
<transit-facility> [0..1]
Start Sequence [1..20]
<transit-facility-item> CPTTransitFacilityIden </transit-facility-item> [1]
End Sequence
</transit-facility>
<injured-persons> [0..1]
Start Sequence [1..10]
<injured-person> IMInjury </injured-person> [1]
End Sequence
</injured-persons>
<witnesses> [0..1]
Start Sequence [1..300]
<witnesse> IMWitness </witnesse> [1]
End Sequence
</witnesses>
<transit-impacts> [0..1]
Start Sequence [1..200]
<transit-impact> IM-TransitImpacts </transit-impact> [1]
End Sequence
</transit-impacts>
<units> [0..1]
Start Sequence [1..20]
<unit> IMResponseUnit </unit> [1]
End Sequence
</units>
<personnel> [0..1]
Start Sequence [1..50]
<personnel-item> IMResponsePerson </personnel-item> [1]
End Sequence
</personnel>
<procedure> IM-IncidentProcedure </procedure> [0..1]
<dispatcherID> IM-DispatcherID </dispatcherID> [1]
<response-agency> IM-ResponseAgencyID </response-agency> [0..1]
<dispatch-datetime> CPT-DateTime </dispatch-datetime> [0..1]
<response-units> [0..1]
Start Sequence [1..500]
<response-unit> IMResponseUnit </response-unit> [1]
End Sequence
</response-units>
<response-commands> [0..1]
Start Sequence [1..100]
<response-command> IM-ResponseCommands </response-command> [1]
End Sequence
</response-commands>
<restoration-actions> [0..1]
Start Sequence [1..100]
<restoration-action> IM-RestorationAction </restoration-action> [1]
End Sequence
</restoration-actions>
<rendezvousLocation> SPPoint </rendezvousLocation> [0..1]
<localIMIncident> local:IMIncident </localIMIncident> [0..1]
</...>
Diagram
h-1971041825 h-1303246092 h-125442069 h948193899 h1272267302 h1765634970 h-570959124 h-570959124 h892104640 h-1362760939 h1064216771 h1272267302 h-1157234802 h2081204526 h-71536484 h-1414121128 h-1110646556 h-1551571161 h-318129444 h-2134416235 h-1303246092 h99745160 h-1157234802 h-1335826144 h240005744 h-1375677754 h1796095970 h2133900120 h1275761952 h299932848 h-1480995650 h1085170766 h-979133537 h365782397 h-359747290 h1766738021 h1272267302 h1085170766 h-304473331 h939034576 h2081204526 h1729637435
Schema Component Representation
<xs:complexType name="IMIncident">
<xs:sequence>
<xs:element name="incident" type=" IMIncidentIden "/>
<xs:element name="reportingEmployee" type=" CPTEmployeeIden " minOccurs="0"/>
<xs:element name="incidentSourceText" type=" CPT-Footnote " minOccurs="0"/>
<xs:element name="agency-id" type=" CPT-AgencyID "/>
<-- transit agency that is reporting the incident -->
<xs:element name="start-time" type=" CPT-DateTime " minOccurs="0"/>
<xs:element name="distribution" minOccurs="0">
<xs:complexType>
<xs:sequence minOccurs="1" maxOccurs="10">
<xs:element name="distribution-item" type=" IM-IncidentDistribution "/>
</xs:sequence>
</xs:complexType>
</xs:element>
<xs:element name="itis-type-codes" minOccurs="0">
<xs:complexType>
<xs:sequence minOccurs="1" maxOccurs="15">
<xs:element name="itis-type-code" type=" itis:ITIScodes "/>
</xs:sequence>
</xs:complexType>
</xs:element>
<xs:element name="itis-subtype-codes" minOccurs="0">
<xs:complexType>
<xs:sequence minOccurs="1" maxOccurs="15">
<xs:element name="itis-subtype-code" type=" itis:ITIScodes "/>
</xs:sequence>
</xs:complexType>
</xs:element>
<xs:element name="accident-codes" minOccurs="0">
<xs:complexType>
<xs:sequence minOccurs="1" maxOccurs="20">
<xs:element name="accident-code" type=" IM-AccidentCode "/>
</xs:sequence>
</xs:complexType>
</xs:element>
<xs:element name="event-desc-short" type=" IM-IncidentDescShort " minOccurs="0"/>
<-- use long or short form -->
<xs:element name="event-desc-long" type=" IM-IncidentDescLong " minOccurs="0"/>
<-- use long or short form -->
<xs:element name="verified-dt" type=" CPT-DateTime "/>
<xs:element name="response-staff" minOccurs="0">
<xs:complexType>
<xs:sequence minOccurs="1" maxOccurs="1000">
<xs:element name="response-staff-item" type=" IM-ResponseEmployeeID "/>
</xs:sequence>
</xs:complexType>
</xs:element>
<xs:element name="point-location" type=" SPPoint " minOccurs="0"/>
<xs:element name="line-location" type=" SPLink " minOccurs="0"/>
<xs:element name="polygon-location" type=" SPPolygon " minOccurs="0"/>
<-- AFFECTED AREA -->
<xs:element name="route-location" type=" atis:Route " minOccurs="0"/>
<xs:element name="indoor-location" type=" SPInteriorLocation " minOccurs="0"/>
<xs:element name="severity" type=" CPT-SeverityLevel " minOccurs="0"/>
<xs:element name="priority" type=" CPT-PriorityLevel " minOccurs="0"/>
<xs:element name="assigned-by" type=" CPTEmployeeIden " minOccurs="0"/>
<-- who assigned priority -->
<xs:element name="status" type=" IM-IncidentStatus " minOccurs="0"/>
<xs:element name="commander" type=" IM-ResponseEmployeeID "/>
<xs:element name="event-system-id">
<xs:complexType>
<xs:sequence minOccurs="1" maxOccurs="10">
<xs:element name="event-system-id-item" type=" IM-EventIDSystem "/>
<-- at least one -->
</xs:sequence>
</xs:complexType>
</xs:element>
<xs:element name="veh-involved-count" type=" CPT-GenericCounter " minOccurs="0"/>
<xs:element name="ptv-involved" minOccurs="0">
<xs:complexType>
<xs:sequence minOccurs="1" maxOccurs="20">
<xs:element name="ptv-involved-item" type=" IMPTVehicleInvolved "/>
</xs:sequence>
</xs:complexType>
</xs:element>
<xs:element name="other-veh-involved" minOccurs="0">
<xs:complexType>
<xs:sequence minOccurs="1" maxOccurs="20">
<xs:element name="other-veh-involved-item" type=" IM-OtherVehicleInvolvedID "/>
</xs:sequence>
</xs:complexType>
</xs:element>
<xs:element name="transit-facility" minOccurs="0">
<xs:complexType>
<xs:sequence minOccurs="1" maxOccurs="20">
<xs:element name="transit-facility-item" type=" CPTTransitFacilityIden "/>
</xs:sequence>
</xs:complexType>
</xs:element>
<xs:element name="injured-persons" minOccurs="0">
<xs:complexType>
<xs:sequence minOccurs="1" maxOccurs="10">
<xs:element name="injured-person" type=" IMInjury "/>
<-- place where incident occurs -->
</xs:sequence>
</xs:complexType>
</xs:element>
<xs:element name="witnesses" minOccurs="0">
<xs:complexType>
<xs:sequence minOccurs="1" maxOccurs="300">
<xs:element name="witnesse" type=" IMWitness "/>
</xs:sequence>
</xs:complexType>
</xs:element>
<xs:element name="transit-impacts" minOccurs="0">
<xs:complexType>
<xs:sequence minOccurs="1" maxOccurs="200">
<xs:element name="transit-impact" type=" IM-TransitImpacts "/>
<-- dispatch response info -->
</xs:sequence>
</xs:complexType>
</xs:element>
<xs:element name="units" minOccurs="0">
<xs:complexType>
<xs:sequence minOccurs="1" maxOccurs="20">
<xs:element name="unit" type=" IMResponseUnit "/>
</xs:sequence>
</xs:complexType>
</xs:element>
<xs:element name="personnel" minOccurs="0">
<xs:complexType>
<xs:sequence minOccurs="1" maxOccurs="50">
<xs:element name="personnel-item" type=" IMResponsePerson "/>
</xs:sequence>
</xs:complexType>
</xs:element>
<xs:element name="procedure" type=" IM-IncidentProcedure " minOccurs="0"/>
<xs:element name="dispatcherID" type=" IM-DispatcherID "/>
<xs:element name="response-agency" type=" IM-ResponseAgencyID " minOccurs="0"/>
<xs:element name="dispatch-datetime" type=" CPT-DateTime " minOccurs="0"/>
<xs:element name="response-units" minOccurs="0">
<xs:complexType>
<xs:sequence minOccurs="1" maxOccurs="500">
<xs:element name="response-unit" type=" IMResponseUnit "/>
</xs:sequence>
</xs:complexType>
</xs:element>
<xs:element name="response-commands" minOccurs="0">
<xs:complexType>
<xs:sequence minOccurs="1" maxOccurs="100">
<xs:element name="response-command" type=" IM-ResponseCommands "/>
</xs:sequence>
</xs:complexType>
</xs:element>
<xs:element name="restoration-actions" minOccurs="0">
<xs:complexType>
<xs:sequence minOccurs="1" maxOccurs="100">
<xs:element name="restoration-action" type=" IM-RestorationAction "/>
</xs:sequence>
</xs:complexType>
</xs:element>
<xs:element name="rendezvousLocation" type=" SPPoint " minOccurs="0"/>
<-- rendezvous location for response unit and vehicle requiring service -->
<xs:element name="localIMIncident" type=" local:IMIncident " minOccurs="0"/>
</xs:sequence>
</xs:complexType>